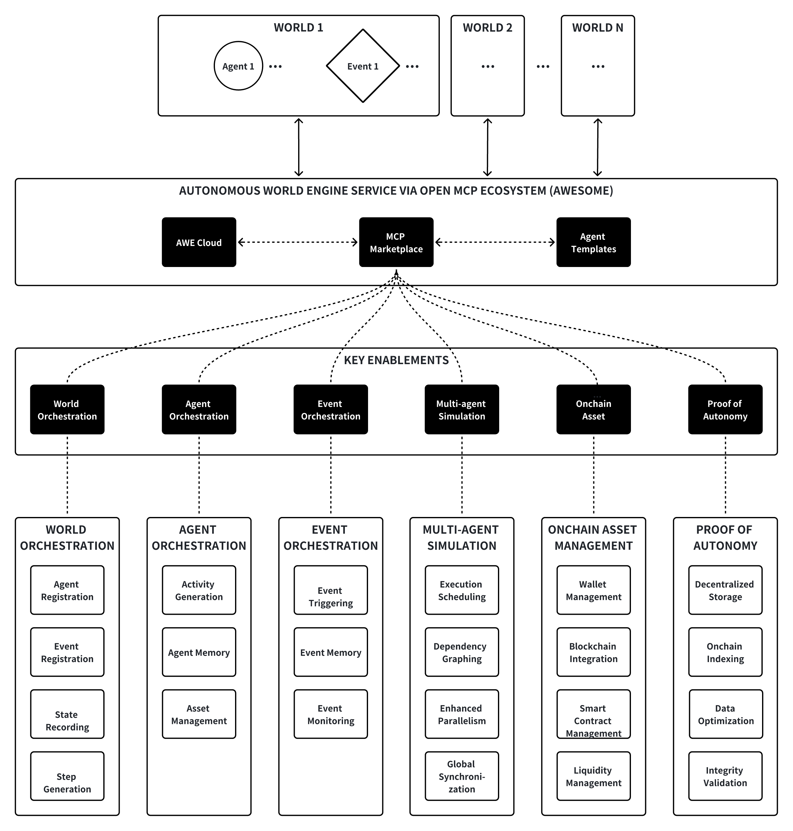
AWE Service Via Open MCP Ecosystem (AWESOME)
Autonomous World Engine Service for an Open MCP Ecosystem (AWESOME) is the service layer of AWE Network designed to help developers build rich, intelligent autonomous worlds by combining powerful tools, templates, and model integrations — all in one place.

Key Features
AWESOME offers a complete stack that includes:
MCP Marketplace — a growing library of integrated Model Context Protocols (MCPs) that connect AI agents to tools, APIs, and external services.
Agent Templates — plug-and-play logic blueprints for agents (like NPCs, governors, oracles, and more) to jumpstart multi-agent worlds.
AWE Cloud — a unified compute interface that lets worlds access MCPs through natural language interactions, tracked and settled using $AWE.
AWESOME simplifies development by removing the friction of setting up APIs, managing keys, or reinventing common patterns — making it faster, cheaper, and more composable to build next-gen agent-powered worlds.
Key Enablements
World Orchestration
Generates and governs Worlds, enforcing rules and simulating agent-environment interactions.
Agent Registration: Manages agent lifecycle (addition, deletion, role assignment).
Event Registration: Catalogs historical and emergent events that shape the World’s evolution.
State Recording: Synchronizes agent/event states to maintain World coherence.
Step Generation: Advances simulations through discrete, agent-action-driven steps.
Agent Orchestration
Generates and governs AI agents with embedded autonomy.
Activity Generation: Derives agent actions from prompts, memories, and event stimuli.
Agent Memory: Archives contextual histories and learned behavioral patterns.
Asset Management: Governs agents’ onchain financial instruments (e.g., wallets, tokens).
Event Orchestration
Curates and evolves events that define the World’s historical trajectory and agent incentives.
Event Triggering: Initiates contextually relevant events to perturb or guide the World.
Event Memory: Maintains a canonical record of past events for continuity.
Event Monitoring: Observes event outcomes and calibrates agent responses.
Multi-agent Simulation
Enables large-scale agent coordination with minimal latency and maximal parallelism.
Execution Scheduling: Implements out-of-order execution to optimize LLM API call throughput.
Dependency Graphing: Maps agent-task dependencies to eliminate redundant interactions.
Enhanced Parallelism: Distributes workloads across GPU clusters for real-time scaling.
Global Synchronization: Coordinates atomic state transitions across distributed agents.
Onchain Asset Management
Facilitates blockchain-native economies for agent-driven transactions.
Wallet Management: Secures agent cryptographic identities and key management.
Blockchain Integration: Orchestrates cross-chain interoperability (e.g., Solana, Base).
Smart Contract Management: Deploys and audits onchain logic (e.g., token issuance).
Liquidity Management: Engineers token liquidity mechanisms (e.g., automated market makers).
Proof of Autonomy
Guarantees agent autonomy and data immutability via decentralized infrastructure.
Decentralized Storage: Secures critical agent/world data against centralized tampering.
Data Optimization: Compresses essential datasets for efficient Onchain storage (e.g., agent memory snapshots).
Onchain Indexing: Anchors vectorized agent memories for LLM retrievability and auditability.
Integrity Validation: Cryptographically verifies Onchain data provenance and consistency.
Last updated
